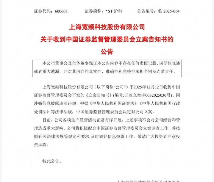
这周末,估计不少拿着ST沪科的人睡不踏实了。盘后一纸公告,说公司被立案调查,理由是信息披露违法违规,消息一出,股民心里“咯噔”一下,这可不是小事。连续九天下跌,股价已经干到3.81元,创了九年新低,不少人本来还指望熬到反弹解套,结果这下倒好,火上浇油。

你很难想象,一家上市33年的老牌公司,如今全公司就18个员工,比一个普通部门人还少。它做化工产品和农产品贸易,听起来挺传统,可三季报营收才544万元,两年连亏,每股净资产只剩0.11元,几乎就是“空壳”状态。这种状况,早该引起警惕了。

更麻烦的是,大股东持股全部冻结,经营几乎停摆。2024年年报要是再不争气,营收没过3亿门槛,退市风险就坐实了。其实现在已经是*ST股了,就是因为营收不达标,监管早就亮了红牌。这种情况下,再来个信披违规立案,基本等于是雪崩前的那声闷雷。

市场上这类被查的公司,十有八九都跟虚增收入、利润注水或者大股东挪用资金有关。一查一个准,最后罚一阵,相关责任人交罚款,股票继续戴帽,有的直接走向退市。以前也有类似案例,从几块钱一口气跌到面值以下,最后黯然离场。
但凡这时候还持股的,大多是抱着“抄底”心态进来的。毕竟股价这么多年都在低位晃悠,最低摸到3块多,最高曾经冲到23元。这么大的落差,总有人觉得“差不多了”。再加上市值才12亿,1.168万名股东不算少,说明不少人在这条船上轮番上上下下。
有人补仓,有人割肉,来来回回折腾。可谁也没想到,阴跌一个多月还没结束,突然来个立案调查,下周开盘估计又得“地板价”迎接。这种消息,往往意味着短期流动性崩溃,卖都卖不出去。
你说冤不冤?有些人是越跌越买,结果越陷越深。现在的局面,已经不是看技术图形的事了,是公司基本面彻底塌方。监管一动手,谁都挡不住。
这年头,便宜真不一定有好货。有些票看着低,其实是陷阱。ST沪科这步棋,走得越来越险,走得慢的人,可能真要被留在终点前。